• User loginUser iconLogin
  • SearchA search icon
TechSpot logoThe word TechSpot
  • Trending
    • 3D Rendering 101
    • DLSS vs FSR Upscaling
    • Top Tech Pranks
    • Are 6 Core CPUs Enough?
    • How Much VRAM?
  • Features
    • Tech Culture
    • Must Reads
    • Hardware
    • Software
    • Gaming
    • Explainers
    • Tips & Tricks
  • Reviews
    • Outstanding
    • PC Buying Guide
    • CPU
    • Graphics Cards
    • Laptops
    • Storage
    • Monitors
    • More Reviews
  • The Best
    • Best GPUs
    • Best CPUs
    • Best Monitors
    • Best SSDs
    • Best Phones
    • Best Laptops
    • Best Tablets
    • Best Mouse
  • Downloads
    • Latest Updates
    • Software Essentials
    • Popular Apps
    • Software We Recommend
    • Device Drivers
  • Product Finder
    Search
  • Forums
    • Join TechSpot Elite
    • New Forum Posts
    • Latest Comments
  • Jobs
  • More
    • About TechSpot
    • Newsletter
    • Tech Trivia
    • Web Tools
  • TechSpot
  • Media Gallery

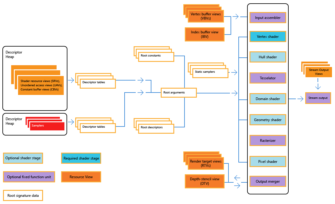
How 3D Game Rendering Works: Vertex Processing

Navigate using the arrow keys | Click for the next photo
Download full resolution image here
Main Sections
  • Tech News
  • Features
  • Reviews
  • The Best
  • Downloads
  • Product Finder
  • News Archive
  • Tech Jobs
Popular Features
  • Ultimate Upscaling: DLSS vs FSR vs XeSS
  • How Much VRAM is Enough for PC Gaming?
  • We Tested 250 Games on an Intel Arc GPU
  • Windows 10 or 11: Faster for Gaming?
  • Ryzen 7800X3D vs. 7900X3D vs. 7950X3D
  • Upgrade Your Monitor, Not Your GPU
  • Are 6 Core CPUs Enough for Gaming?
  • "CPUs Don't Matter For 4K Gaming"... Wrong!
Buying Guides
  • The Best GPUs
  • The Best Mouse for Work and Play
  • The Best Phones
  • Best Gaming Monitors
  • PC Buying Guide
  • The Best CPUs
  • SD Card Buying Guide
  • Best SSDs & Storage
Follow TechSpot
  • facebook
  • twitter
  • instagram
  • youtube
  • rss

TECHSPOT : Tech Enthusiasts, Power Users, Gamers

TechSpot is a registered trademark. About Us Ethics Statement Terms of Use Privacy Policy Change Ad Consent Advertise

© 1998 - 2024 TechSpot, Inc. All Rights Reserved.